オペアンプには正負の二つの電源を使うのだけど、では、その正負の電源の消費電流は同じなのだろうか?それとも差がそれなりにあるのだろうか?
気になったので、簡単にシミュレーションしてみる。条件は以下の通り。
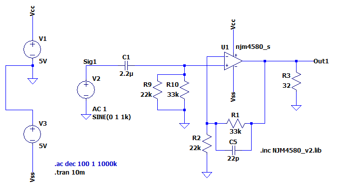
- NJM4580
- 電源は±5V
- 非反転増幅(約2.5倍)
- 負荷は32Ω
要するに、簡単なヘッドフォンアンプを想定している。

シミュレーション結果。

赤が正電源端子の電流、茶が負電源端子の電流。LTspiceの仕様で正から負に流れる電流をプラスとして表すようなので、普通に表示すると電流値がマイナスになってしまう。そこで、-I(V1)のように逆転させて表示した。
正側は一定値だけれど、負側は出力に応じて電流が変化している。といっても値で言えばごく僅かだけど。
カーソルを出して読み取る。

正側が2.608mAで一定。負側は、正側との差分が最大になるポイントで2.599mA。その差分は8.642μA。
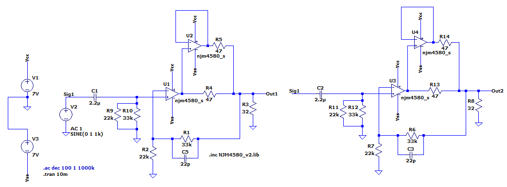
もうちょっと厳しい条件として、アンプをA47式にし、ステレオで2ch、オペアンプは合計四つとう言う構成で見てみる。さらに、負荷抵抗は16Ωに下げて出力電流を増やす(出力波形が頭打ちにならいように電源電圧も上げた)。


この条件だと、正側が12.806mA、負側が12.892mA(差分最大のポイント)。差分は85.849μA。
消費電流が増えるのは当然として、正負の差も増えたが、それでも85μAくらい。100μAも違わない。案外バランスは崩れないようだ。
ただし、あくまで、今回のシミュレーションの範囲。入力信号が片側に寄った状態が続くなど、今回と全然違うような条件だと結果も違うだろう。
以前、こちらのシミュレーションで「複雑なことやらなくても、簡単な抵抗分圧でいいんじゃないか?」というまとめにした(オペアンプを使ったものが電圧差は最も小さい。また、抵抗だけよりもトランジスタを使ったもののほうが立ち上がりの収束が早い)。
今回のような使い方なら正負のバランスは崩れないようなので、この点からも複雑なことをやる必要はなさそう。




コメント