
18650を基板に載せようと思ったのだけど、ちょうど良いサイズのバッテリホルダだと保護回路付きのものが入らない。仕方ないので電池自体は生セルを使い、保護回路は基板側に載せることにする。
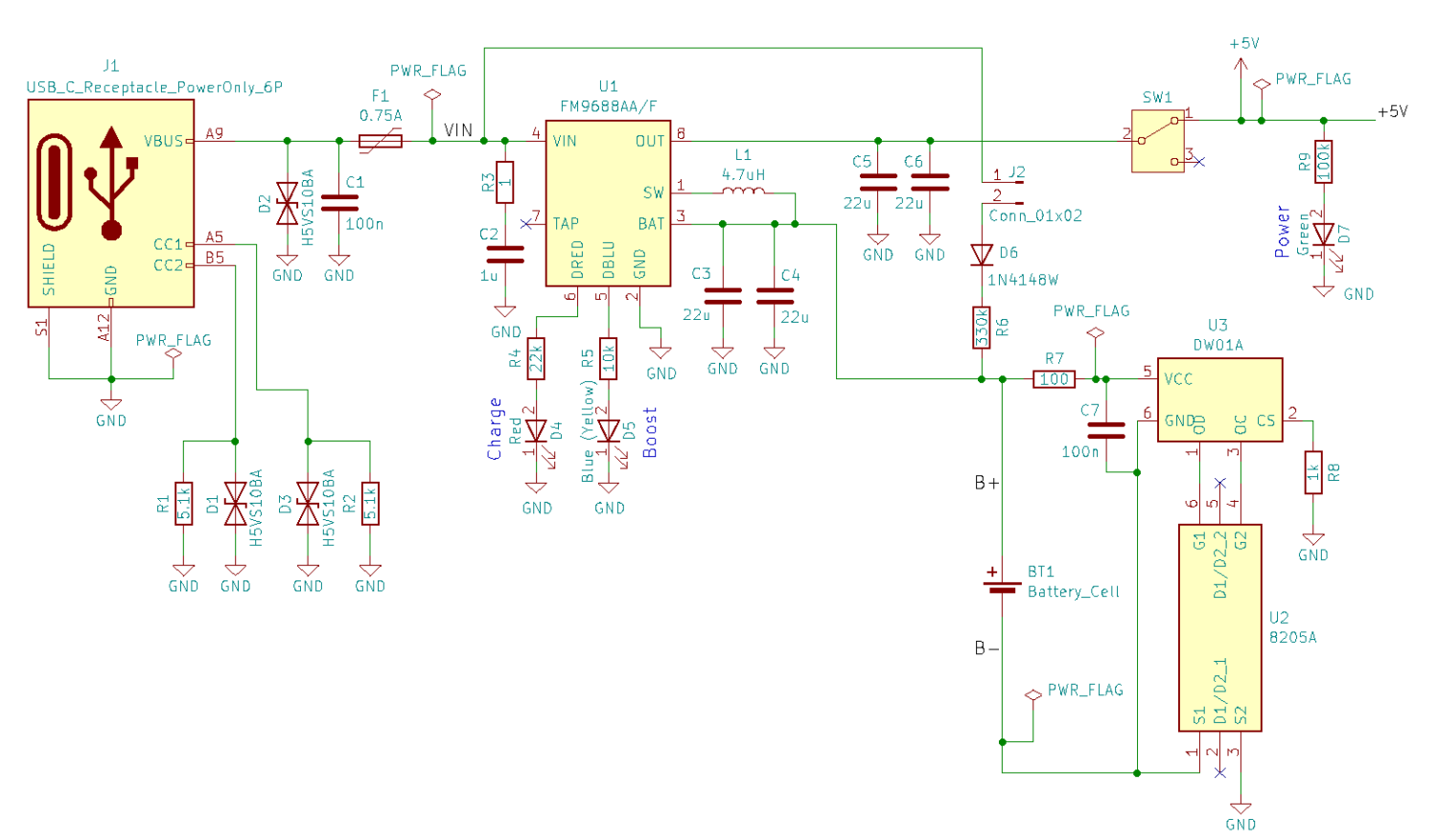
回路検討
保護回路付き18650などでは、負極側に保護回路が実装されている。保護用のチップはDW01Aと8205Aの組合せが定番らしい。バラしてみるとそれが実際に載っていた。
ということで、実装する保護回路はこれと同じものにする。バラしたものでは8205AはTSOP版が使われていた(かつ、18650では2パラ)が、今回の回路では放電電流は大きくないのでSOT-23-6版の8205Aを使う。
充放電管理はFM9688を使う。この1チップで5Vまで昇圧してくれるので重宝する。FM9688はNanoVNA-H(2.8インチ版)でも使われている。トランジスタ技術 2025年11月号で紹介した。
これらをまとめた回路がこれ。

充放電、昇圧テスト(FM9688)

FM9688での充電は電池の充電状況によってトリクル・定電流・定電圧を自動で切り替えてくれる。今回入手できたのはFM9688AA/Fという型番。充電電流や自動オフ電流に違いがあるようだ。
充電
充電中は赤LEDが点滅。充電時の電流は300mA程度(電池端子と電池間で測定)。
充電が進んで電池の電圧が上がってくると充電電流は次第に減ってくる。4.18V位になると赤LEDは点灯に変わる。満充電の表示けれど、まったく充電しないわけでもなく、数十mAほど流れている。さらに充電を継続して、4.19Vくらいまで上がってくると、電流は数mA程度になる。このまま続けるとどこかでストップするのだろうか?もし仮に充電し続けて電圧が上がったとしても、DW01Aの過充電保護機能(後述)によって、充電は強制的に止められることになる。
放電・昇圧
5V昇圧のテストは抵抗をつないで出力電圧を測定。
| 負荷抵抗[Ω] | 出力電圧[V] | 出力電流[mA] |
|---|---|---|
| 2000 | 5.11 | 2.56 |
| 1000 | 5.11 | 5.11 |
| 470 | 5.10 | 10.85 |
| 200 | 5.10 | 25.50 |
| 100 | 5.09 | 50.90 |
| 30 | 5.05 | 168.33 |
| 15 | 4.99 | 332.67 |
| 10 | 4.85 | 485.00 |
| 8.2 | 4.63 | 564.63 |
| 4.1 | — | — |
出力電流は負荷抵抗の値と出力電圧からの計算値。FM9688の仕様は最大出力500mA。4.1Ω(8.2Ωを2パラ)にすると出力は停止。なお、この表はトラ技に掲載したもので、今回とは別の実験基板だけど、使用しているチップは同じFM9688AA/F。
負荷電流が数mA程度で連続出力する。無負荷判定のスレッショルドはかなり低い(低消費電流装置で使用するには好都合)。
過放電
過放電のテストは、電池の代わりに定電圧電源をつなぎ、電圧を下げていく。

昇圧動作中はBoost LEDが点灯するが、3.2VでBoost LEDが点滅に変わる。2.8Vまで下がるとLEDが消灯し、出力が停止。
実験用の電源はHM310。
ここまではFM9688による保護機能(など)のテスト。これだけでも過充電・過放電・過負荷に対して保護されている。
バッテリ保護回路テスト(DW01A + 8205A)
ここからが、DW01Aと8205Aによる保護回路のテスト。
過充電保護
まず、過充電に対する保護機能。電池をセットし、電源(HM310)を電池の正極と回路のGNDに接続(FM9688を通さずに直接充電する)。電池の負極とは8205Aを通してつながる。

GNDは、ちょっと横着してUSBコネクタを掴んだ。
HM310の電圧上限を4.5V、電流上限を0.5Aに設定して充電開始。特に問題なく0.5A近くが流れる(C.C.モード)ことが確認できたので、電流上限を1.0Aに上げる。
電流は1A弱(0.986A)。電池電圧をDMMでモニタすると4.229V。充電を続けると電圧がじわじわと上がっていき、4.255Vくらいまで上がったところで電流供給がストップ。DW01Aが電圧が高すぎると判断して8205Aをオフにしたということ。DW01Aの過充電保護電圧は4.25~4.35Vなので正常動作。
過放電保護
電池の正極とGNDの間に適当な抵抗を接続し、電池の代わりに電源装置をバッテリホルダに接続。
電圧を徐々に下げていくと2.5Vくらいで電流供給が停止。DW01Aの過放電保護電圧は2.40~2.60Vなので、これも正常動作。
まとめなど
DW01Aと8205Aによる保護機能が正常に働くことを確認。この回路では、その保護機能よりも先にFM9688の保護機能が作動するはずだけと、万が一、FM9688が異常を起こしてもDW01A+8205Aによって守られる。保護回路付きのバッテリと同等。同じ仕組みなので当然ではあるが。
唯一の違いは、電池端子を直接ショートさせてしまった場合。保護回路が外付けなのでこれは保護できないが、さすがにしょうがないというか…。ケース内に入れ使うので、通常ならそんなは起きないだろうが。
FM9688は1チップで充電管理も放電管理も行ってくれて、その上、5V昇圧までしてくれるので非常に便利。唯一の欠点は充電電流が低いこと(実測で300mAくらい)。このため、バッテリの充電に時間かかる。FM9688のバリエーションによってはもっと大きな電流で充電できるものもあるのかもしれないが、AA/Fというタイプしか入手できなかった。
充放電管理のICとしては、TP4056が有名(定番)のようで、これだと標準で1Aで充電できる(抵抗による設定で充電電流を調整可能)。AmazonやAliExpressなどで、モジュール化されたものが格安で販売されている。
Aideepen 10個セット TP4056 Type-C USB 5V 1A リチウム電池充電器モジュール Type-C充電ボード デュアル保…
これらにも、DW01Aと8205Aが搭載されているようだ。しかしながら、TP4056には昇圧機能はついていないので、5Vで使うなら、別途、昇圧回路が必要。なかなか悩ましい。








コメント