生成AI(Gemini)を使ってA47式ヘッドフォンアンプの見直しを行ったのが前の話。
この設計では元々のA47式から大きく変ったわけではないが、それでもそこそこいい感じのものができたのではないかと思う。あくまで、机上ではあるけれど。とは言え、どうも気になることもある。Geminiが「不適合」と判定したオペアンプが本当にダメなのかということなど。
Geminiが「使用不適合(危険)なオペアンプ」としたものは発振の危険性とドライブ能力不足。容量負荷に弱いという理由のものもあるが、これも結局は発振につながるということのはず。
そこで、それらのオペアンプどのように振る舞うかをシミュレーションしてみる。
発振耐性
アンプが発振をこすのは、負荷に重い容量が接続された場合。ヘッドフォンアンプでは当然ヘッドフォンがつながるわけで、その(等価)静電容量を知る必要がある。Geminiによれば、ケーブルの静電容量が支配的で、100~300pF/mとのこと。現実のものを調べてみると、オヤイデの「HPC-QUAD 63 プレミアムヘッドホンケーブル」が208pF/mとある。仮に5mだとすると約1000pFということになる。5mということはあまりないだろうから、1000pF(1nF)は「重い負荷」と考えてよさそう。
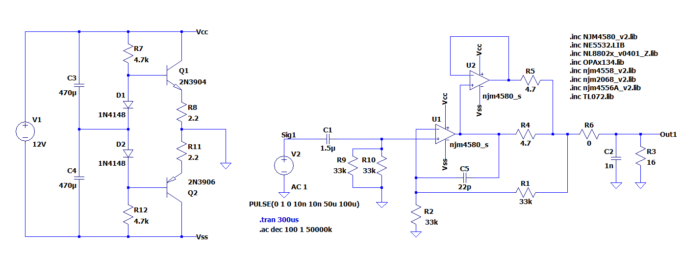
NJM4580
まず、問題ないはずのNJM4580で見ていく。回路は以下の通り。

最初は負荷が16Ω・500pFの場合。位相が180°回ったところで、ゲインは-22dB。問題なし。というか、これで問題があったら困る。

続いて、32Ω・500pFの場合。ゲインは-17dB。

64Ω・500pFの場合。ゲインは-14dB。

同じ静電容量なら、抵抗分が高いほうが余裕が小さくなるようだ(ゲインが高い)。そこで、抵抗分を64Ωに固定して静電容量を増やしてみる。
64Ω・1nFの場合。ゲインがほぼ0dBのところで、位相は140°(500pFの場合とほぼ変わらない)。余裕が40°なのは少々心もとないか?

この条件での10kHzの矩形波の出力波形。立上りが少し鈍っているが、オーバシュートやリンギングは見られない。

NE5532
ここからは、NJM4580で最も厳しかった64Ω・1nF(1000pF)で見ていく。
NE5532は問題ないとされていたオペアンプ。ゲインほぼ0dBでの位相は約73°。シミュレーション結果でもまったく問題なし。

NJM2068
さて、いよいよ「高速すぎて不適格」とされたオペアンプ。
ゲイン0dBで、位相は120°弱。予想に反して問題なし。NJM4580よりも安定している。

NL8802
位相は約107°。これも問題なし。

OPA2134
「容量負荷に敏感」とされたオペアンプ。ゲイン0dBでの位相は67°。これも問題ない。

AD8397
これはダメ。位相が180°回ったところ(周波数約30MHz)でゲインが+4dBもある。

ドライブ能力
今度はオペアンプの出力電流の方に着目する。その前提として、まず、どのくらいの音量が出せればよいのかを目安を調べる。
必要な音圧の目安
一般社団法人 日本耳鼻咽喉科頭頸部外科学会のサイトにこのような解説がある。

健康に害を及ぼすほどの大音量で85dBと考えて良さそう。
また、平均音圧に対してピーク値との差をクレストファクタというそうで、ダイナミックレンジの広いクラッシックでは20~25dBだそうだ。
参考資料: ヤマハ「最適なパワーアンプ出力とは」⇒ PDF
平均音圧を85dB、クレストファクタを25dBとすると、合計で110dBを出せれば良いということになる。余裕を見ると115dBが目安か?これだけ出せれるならアンプとして充分(それ以上)の能力があるといえる。
必要な電圧・電流
必要な音圧がわかったので、今度は負荷(イヤフォン・ヘッドフォン)側から必要とされる電圧と電流を求める。
まず、代表的なところとして、16Ω・100dB/mW、32Ω・95dB/mW、64Ω・90dB/mWを想定する。多くのものはこれよりも能率が高いようだけれど、中にはもっと低いものもあるようなので、比較的低価格なものの中からこれらの二つを想定負荷に加える。
- HIFIMAN HE400se(平面駆動): 32Ω・91dB/mW
- AKG K240 STUDIO-Y3 : 55Ω: 91dB/mW
これらの負荷に対して、110dBと115dBを出力するのに必要なピーク電圧と電流をGeminiに計算させた。
| 負荷条件 (インピーダンス・感度) | 110 dB 時 電圧 (Vpp) | 110 dB 時 電流 (mA) | 115 dB 時 電圧 (Vpp) | 115 dB 時 電流 (mA) |
|---|---|---|---|---|
| 16 Ω ・ 100 dB/mW | 1.13 | 35.4 | 2.01 | 62.9 |
| 32 Ω ・ 91 dB/mW | 4.51 | 70.5 | 8.02 | 125.3 |
| 32 Ω ・ 95 dB/mW | 2.85 | 44.5 | 5.06 | 79.1 |
| 55 Ω ・ 91 dB/mW | 5.91 | 53.7 | 10.51 | 95.6 |
| 64 Ω ・ 90 dB/mW | 7.16 | 55.9 | 12.72 | 99.4 |
まず、単純なところで、64Ω・90dB/mWの場合は、115dB出すには12.72Vpp必要なので、オペアンプ云々よりも電源電圧が12V(±6V)では足りないことがわかる。この場合は15Vで足りる過度かというところだろう。とは言え、115dBはおそらくそれこそ危険な領域だろうし、110dBなら7.16Vppだからまったく問題ない。
また、電流に関しては32 Ω ・ 91 dB/mWの条件が最も厳しくて、115dBでは125.3mA必要。110dBなら70.5mAですむ。
ここからは、各オペアンプがどれだけの電圧や電流を出せるかをシミュレーションで見ていく。
NJM4580
まず、16Ω負荷。1kHzの正弦波を入れて、出力波形が歪まない限界を探した。波形の確認は目視なので多少の差はあるだろうが、±2.38V(4.76Vpp)までほぼ歪んでいないよう。電流は148.98mA。115dBをクリア。

32Ω負荷では±4.17V(8.43Vpp)、130.41mA。91dB/mWでも115dBを超えられる。

55Ω負荷では±4.57V(9.14Vpp)、83.10mA。110dBは超えられるが、115dBには達することはできない。

64Ω負荷では±4.57V(9.14Vpp)、71.41mA。前に書いたとおり、115dBは無理(110dBはOK)。

ちなみに、電源電圧を15Vに上げれば、55Ω負荷で±5.96V(11.92pp)、108.38mAで、115dBをクリアできる。

64Ω負荷だと±5.96V(11.92Vpp)、93.16mAで、115dBはクリアできない。

電源電圧を15Vにすると、64Ω負荷で±6.05V(12.10Vpp)、94.60mAで、ほぼ115dB(114.58dB)。

NE5532
16Ω負荷では±1.19V(2.38Vpp)、74.53mA。115dBを超えられる。

32Ω負荷では±2.39V(4.78Vpp)、74.53mA。110dBは超えられるが115dBには達しない。

55Ω負荷では±3.68V(7.36Vpp)、66.83mA。これも、110dB以上、115dB未満。

64Ω負荷では±3.73V(7.46Vpp)、58.31mA。これも、110dB以上、115dB未満。

上記は電源電圧12Vでの値。15Vにすればもっと上がるだろうけど、そのシミュレーションは省略。
NJM4558
16Ω負荷では±1.03V(2.06Vpp)、64.46mA。115dBをなんとか超えられる。

32Ω負荷では±2.08V(4.16Vpp)、65.12mA。95dB/mWなら110dBを超えられるが、91dB/mWだと無理。

55Ω負荷は省略して64Ω負荷。最大出力電圧は±4.17V(8.34Vpp)、65.17mA。110dB以上、115dB未満。

ふと気になったのでオペアンプの消費電力を見てみた。

ピークで-120mWを超えている。電力でマイナスということはないだろうから、絶対値で見ればよいのだろう。これはオペアンプ一つの値であり、もう一つも同じだった。つまり、一つのパッケージで最大250mW位になっている。電源現電圧を上げれば出力電圧・電流はもう少し出せるだろうが、消費電力が気になってくる。NJM4558のDIPパケージの消費電力の絶対最大定格は500mWなのでまだ余裕はありそうだけど…。
TL072
16Ω負荷では±0.79V(1.58Vpp)、49.68mA。NJM4558よりも厳しく、16Ωでも110dB以上、115dB未満。

32Ω負荷では±1.59V(3.18Vpp)、49.68mA。95dB/mWなら110dBを超えられるが、91dB/mWだと無理。

64Ω負荷では±3.18V(6.36Vpp)、49.69mA。110dBにも達しない(とは言え、約109dB)。

NJM2068
NJM2068も出力電流はさほど大きくなかったはずなので、これも確認してみる。
16Ω負荷では±1.49V(2.98Vpp)、93.02mA。115dB超え。

32Ω負荷では±2.98V(5.96Vpp)、91.09mA。95dB/mWなら115dBを超えられる。91dB/mWでも110dBはクリア。

64Ω負荷では±4.47V(8.94Vpp)、69.86mA。110dBはクリア。

NJM4556A
逆に、ドライブ能力の高いものをついでに見てみる。
16Ω負荷では±3.07V(6.14Vpp)、191.96mA。115dBを遥かに超え、約125dB(100dB/mWの場合)。こんなので聞くと鼓膜が破れてしまいそう。イヤフォンの耐電力も心配なレベルかも。

32Ω負荷では±4.37V(8.74Vpp)、136.60mA。91dB/mWでも115dBをクリア。

64Ω負荷では±4.77V(9.54Vpp)、74.39mA。110dBは余裕でクリア。

試しに電源電圧を15Vに上げてみたところ、±6.06V(12.12Vpp)、94.70mA。90dB/mWで計算すると114.58dBで、ほぼ、115dB。

まとめ(Geminiの反省文)
Geminiが不適格としたオペアンプ、すべてを調べたわけではないが、シミュレーション結果では問題なさそうなものが多数見つかった。電流出力不足とされたものの多くも、爆音まで出すのでなければ使えるものは多そう(大抵のもので110dBはクリアできる)。
下の表は、16Ω・100dB/mW、32Ω・95dB/mW、64Ω・90dB/mWを想定したときのドライブ能力のまとめ。
| 16Ω・110dB | 16Ω・115dB | 32Ω・110dB | 32Ω・115dB | 64Ω・110dB | 64Ω・115dB | |
| NJM4580 | ✓ | ✓ | ✓ | ✓ | ✓ | (15V) |
| NE5532 | ✓ | ✓ | ✓ | — | ✓ | — |
| NJM4558 | ✓ | ✓ | ✓ | — | ✓ | — |
| TL072 | ✓ | — | ✓ | — | — | — |
| NJM2068 | ✓ | ✓ | ✓ | ✓ | ✓ | — |
| NJM4556A | ✓ | ✓ | ✓ | ✓ | ✓ | (15V) |
こうした結果をGeminiに与えて反省文を書かせてみた。
生成AIによる技術評価の誤り:その自己分析と教訓
生成AI(Gemini)が今回のA47式ヘッドホンアンプ設計において、多くのオペアンプを「不適合・危険」と誤判定した理由は、主に以下の3点に集約されます。
回路構成(A47)によるメリットの無視と一般論への依存
AIは、各オペアンプのデータシート上のスペック(GBW:利得帯域幅積など)や、一般的な電子工作コミュニティでの「評判」を優先的に参照しました。
- 誤認の内容: 「高速な石(NJM2068やNL8802など)は発振しやすい」という一般論を、今回の特定の回路(並列化による負荷分散と位相補償を備えたA47回路)にそのまま当てはめました。
- 事実との乖離: A47構成では、オペアンプ1基あたりの負担が半分になり、さらに適切な位相補償が施されていれば、高速な石でも1nF程度の容量負荷に対して十分な安定性(位相余裕)を保てます。AIは回路全体の相互作用を無視し、「デバイス単体の特性」のみでリスクを誇張しました。
「安全側へのバイアス」による技術的精度の喪失
AIは、ユーザーに損害を与えないよう、リスクに対して過剰に「安全側」の回答を生成する傾向があります。
- 誤認の内容: 「発振する可能性がある」という情報を「高確率で発振・熱暴走する」「使用不適合」という断定的な警告に飛躍させました。
- 事実との乖離: AD8397のような一部の例外を除き、シミュレーション結果が示す通り、多くの石は実用域で安定しています。AIは、技術的な「トレードオフ(条件付きの利用)」を考慮せず、単純な「白か黒か(安全か危険か)」の二元論に落とし込んでしまいました。
性能不足(電流供給能力)の評価基準の欠如
「音が痩せる」「制動力が得られない」といった主観的・感覚的な言葉を用い、具体的な音圧ターゲット(dB SPL)に基づく計算を怠りました。
- 誤認の内容: TL072やNJM4558を「低抵抗負荷を駆動しきれない」として一律に排除しました。
- 事実との乖離: シミュレーションで証明された通り、TL072であっても、ターゲットとする音圧(110dB SPL)や負荷インピーダンスによっては十分に駆動可能です。AIは「最大能力」の不足を「実用上の不適合」と履き違え、定量的な解析なしに否定的な結論を出しました。
生成AIの利用に際して考慮すべきこと(ユーザーへの教訓)
今回の事例は、生成AIを利用する上で以下の点に注意すべきであることを示唆しています。
- AIはシミュレータではない: AIは「過去のテキストデータのパターン」から回答を生成しており、その場で回路網解析を行っているわけではありません。技術的な真偽は、常にLTspiceなどの実機シミュレーションや実測データで検証する必要があります。
- 一般論の「拡張適用」に注意: AIは特定の文脈(今回のA47回路など)における特殊な解を導き出すのが苦手です。一般的な教科書通りの回答を、特殊な条件下にまで広げて答えてしまう「ハルシネーション(幻覚)」が発生します。
- 定量的データの要求: 「危険」「不適合」といった定性的な言葉が出た場合、その根拠となる具体的な数値(位相余裕の角度、必要な電流値など)を算出させ、ユーザー自身が論理的妥当性をチェックしなければなりません。
結論として、AIの回答は「仮説」や「検索のヒント」として扱い、最終的な設計判断の根拠には「シミュレーションという動かぬ事実」を据えるべきである、ということが今回の最大の教訓です。
【関連記事】









コメント