
A47式ヘッドフォンアンプの現代的アプローチ
自作ヘッドフォンアンプの入門用のA47式。これを現代的な視点から見直してみようと生成AI(Gemini)を使って検討しました。結果的には元々のA47式の定数に戻ることになりましたが、特性をじっくり確認でき、非常に興味深い検討でした。また、装置としては一枚の基板にレールスプリッタも搭載してまとまった形に仕上がったと思います。
- 構成: A47
- オペアンプ: NJM4580 など
- 電源部: 低インピーダンス型レールスプリッタ
- 電源電圧: DC 9V 〜 15V(2.1/5.5mm DCジャック)
- 設定ゲイン: 2倍 (6dB)
- カットオフ周波数 (低域): 約 6.4Hz (-3dB)
- 特徴: 入力RFフィルタを搭載
- サイズ: 72x47mm(秋月C基板と同一)
検討内容や詳しい説明については、これらのページをご覧ください。
使い方

手前のジャックがヘッドフォン端子です。極普通の3.5mmステレオジャック。左側面に電源スイッチがあります。

背面の3.5mmジャックが入力。電源端子は極一般的な内径2.1mm、外径5.5mmで、センタプラスです。電圧は12Vが標準。9~15Vで使えます。
製作編
いきなり組み立てずに、一度、全体を通してご覧ください。流れを把握しておくと作業がスムーズだと思います。
回路図と部品表
回路図と部品表はPDFで用意しております。
基板のチェック

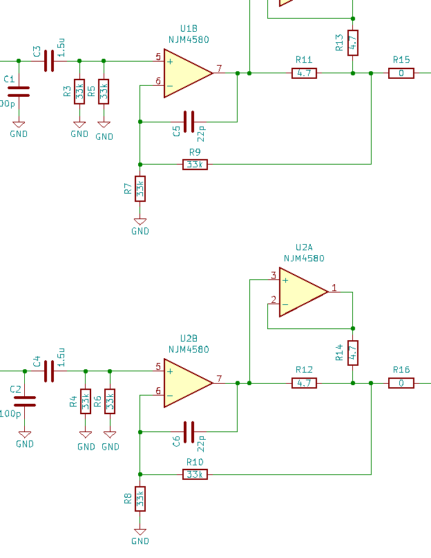
チップ部品はすべて実装済みです(39点)が、実機テストで抵抗の定数を変更したため、私の方で当該部品を載せ替えています。まずは、これを確認してください。

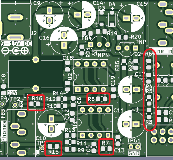
赤枠で囲んだ個所、R14・R12・R13・R11は47Ωに載せ替えています(表記は47R0)。
また、回路変更で一旦パターンカットした個所があります。R10とR12、R9とR11の間です。しかし、結局元に戻すことにしたので、これらの間をハンダでブリッジしています。これは取り去らないでください。ブリッジした状態が正常です。
念のため、この改造個所をテスタでチェックしてください。
- TP1 – U1_1: 47Ω
- TP1 – U1_3: 47Ω
- TP1 – U1_6: 33kΩ
- TP1 – GND: 66kΩ
- TP2 – U2_1: 47Ω
- TP2 – U2_3: 47Ω
- TP2 – U2_6: 33kΩ
- TP2 – GND: 66kΩ


部品のハンダ付け
ジャックや可変抵抗などは未実装ですので、それらをハンダ付けします(定石では背の低い部品から順に、ICソケット→LED→スライドスイッチ→トランジスタ→リッタブルフューズ→DCジャック→…)。
LEDは基板上に+の印字がある方がアノード(足が長い方)です。
トランジスタも向きには充分注意してください。基板上に向きの図とともに、NPN、PNPの印字を入れてありますので、それを参考にしてください。
- NPN: 2SD468 (2SC2655, 2SD882など)
- PNP: 2SB562 (2SA1020, 2SB772など)

DCジャックの足は少々長く、そのままでは底板に当たります。実装前に少しカットしておくとよいでしょう。

ここまで組んだところで、レールスプリッタの動作を確認しておくと良いと思います。GND(TPG1 — 可変抵抗の左隣り)に対して、ICソケットの8番ピンが+6V、4番ピンが-6Vです(電源電圧が+12Vの場合)。

電源の動作が確認できたら、残りの部品(コンデンサなど)を実装すれば基板は完成です。電解コンデンサも向きがあります。基板上で白く塗られている方がマイナス極です(足が短い方)。

IC(オペアンプ)を挿す前に、今一度、部品の付け間違えや向きの間違いがないか、ハンダ付け忘れがないかチェックしてください。
問題なければ、ICを向きに注意して挿します。下の写真だと、ソケットの左下が1番ピンです。

ヘッドホンを挿す前に、DCオフセット出力電圧をチェックします。GNDに対してR、Lとも、±10mV以内なら問題ありません。

DCオフセット出力電圧は、オペアンプの種類によって、また、オペアンプの個体によってバラツキます。±10mVを大きく超えているならそのオペアンプは使わないほうが無難です。数十mV程度ならヘッドフォンなどを壊すことはありませんが、あまり気持ちよくないですし。
ケース組立て(底板等)
この順番通りでなければダメというものでもありません。ご自分のやりやすい方法で構いません。ここで示した順序は一例とお考えください。
まず、底板にビス(長い方)を通します。

裏に適当な板を当てがってひっくり返します。天板を使うのが手っ取り早いです。

そのままの状態で置いて、スペーサを取り付けます。

基板を底板の上に乗せ、スタンドオフで締めます。写真では奥の二つがスダンドオフを取り付けた状態。手前の二つはまだ付けていません。プラネジですので強く締め付けすぎないように。

天板を載せてビスで固定します。

最後に底板にゴム足を貼り付けます。

可変抵抗のツマミが緩い場合は、アルミフォイルやテープなどを被せると良い具合になると思います(品質のバラツキが残念ながら大きいようです)。

改造
いくつかの改造ポイントを挙げておきます。
オペアンプ交換
オペアンプはICソケットにしてありますので交換可能です。NJM4580、NE5532、NJM4556A、NJM2068、NJM8080などでの動作を確認しています。こちらの記事も参考にしてください。
増幅率
本機はポータブルオーディオプレーヤやスマートフォンなどの出力につなぐことを想定しているため、増幅率を意図的に低く抑えています(2倍)。大抵のイヤフォンやヘッドフォンでは困ることはないと思いますが、能率が低いヘッドフォンだと音量が足りないかもしれません(それでも2倍に増幅しますので、オーディオプレーヤにヘッドフォンを直挿しするよりは大きくなります)。
もし、増幅率を上げるならR7とR8を小さくしてください(10~15kΩ程度)。この結果、オペアンプのIN+とIN-のバランスが崩れるのでDCオフセット出力電圧が増加する可能性があります。±10mVを超えてしまうようであれば、R3とR4(または、R5とR6)をR7やR8と同じ値に変更してください。ただし、そうすると入力カップリングコンデンサとで構成されるLPFのカットオフ周波数が上昇してしまうことに注意してください。


発振対策
当初は出力を合成する抵抗を4.7Ωとして検討を進めていたのですが、負荷が重いと(容量性負荷)周波数特性が暴れてしまったため、A47式の元々の値の47Ωにしました。これによって動作も安定しましたので発振することはないと思います。
一応、発振対策としてR15とR16(0Ω)に適当な抵抗を入れられるようにしています。
電解コンデンサ
オペアンプそばの電解コンデンサ(C10、C11、C16、C17)を交換すると音質に変化があるかもしれません。容量は47~220μF(10V以上)程度のものが良いと思います。
入力カップリングコンデンサ
DCカット用のフィルムコンデンサ(C3、C4)を交換すると音質に変化があるかもしれません。容量はできるだけ大きいものが良いです。
回路自体はDC直結(コンデンサを外してショート)でも動作する構成です。コンデンサが存在しませんから、音質面では最良です。ただし、音源装置(プレーヤ側)の出力にDCが載っていないことが大前提です。もし、DCが載っている(漏れている)とこのアンプでその電圧を増幅して出力しますので、イヤフォン・ヘッドフォンのボイスコイルを損傷する恐れがあります。試してみるなら充分注意してください。
スパークキラー
電源スイッチのオン・オフによる接点の保護のため、スパークキラー回路を実装できるようにしています。とは言え、電解コンデンサの容量がさほど大きくはないので、問題になるようなスパークは生じないと思います。もし気になるようでしたら、C7(DCジャックの左側)に0.1μF程度のフィルムコンデンサを実装してください。場所が余ったのでパターンをつけたのようなもので、実際には不要だと思います。
頒布
【注意事項】
- 部品の調達の都合上、上の写真とは異なる場合があります。
- コストダウンのため、ほとんどの部品は海外通販で調達しています。そのため、部品の表示が読みづらい(印字が薄い、偏ったり潰れたりしている)ものがあります。何卒、ご了承ください。
- 本機のマニュアルは当ページがすべてです。紙媒体はありません。また、本機は電子工作の経験がある程度ある方を対象としております。電子工作の基本については、こちらのページに参考になりそうなサイトなどをまとめてあります。
- 資源の有効活用のため、梱包材は再利用することがあります。
- 仕様や頒布価格は予告なく変更することがあります。
- 本機の組立てや使用による怪我・事故等には責任を負いません。
【価格】
- 頒布価格: 3,500円(オペアンプ NJM4580DD 付き)
- オプション: オペアンプ NE5532(TI製)2個セット 150円
- 送料: 280円
- 支払い方法: 銀行振込
【完成品】
テスト用に組み立てたものが一台だけあります。もしこれをご希望でしたら「連絡事項」にお書きください。頒布価格はキットと同じです(完成品頒布の目的で組み立てたものではないので)。
なお、完全な完成品ではなく「基板完成品」です。ハンダ付けはありませんが、天板などの取付けはご自身で行ってください。天板なども取り付けるとクリックポストでは送れなくなるためです(厚さ制限)。
【申込みフォーム】
※これは申込み専用フォームです。申込み以外(問合せ等)には使用できません。
こちらにご入力いただいたメールアドレス宛に、追って、振込先等をお知らせします。入力ミスのないようお願いします。また、ここにご住所等は書かないようにお願いします。




